Scoring rule

In decision theory, a scoring rule[1] provides evaluation metrics for probabilistic predictions or forecasts. While "regular" loss functions (such as mean squared error) assign a goodness-of-fit score to a predicted value and an observed value, scoring rules assign such a score to a predicted probability distribution and an observed value. On the other hand, a scoring function[2] provides a summary measure for the evaluation of point predictions, i.e. one predicts a property or functional , like the expectation or the median.


Scoring rules answer the question "how good is a predicted probability distribution compared to an observation?" Scoring rules that are (strictly) proper are proven to have the lowest expected score if the predicted distribution equals the underlying distribution of the target variable. Although this might differ for individual observations, this should result in a minimization of the expected score if the "correct" distributions are predicted.
Scoring rules and scoring functions are often used as "cost functions" or "loss functions" of probabilistic forecasting models. They are evaluated as the empirical mean of a given sample, the "score". Scores of different predictions or models can then be compared to conclude which model is best. For example, consider a model, that predicts (based on an input ) a mean and standard deviation . Together, those variables define a gaussian distribution , in essence predicting the target variable as a probability distribution. A common interpretation of probabilistic models is that they aim to quantify their own predictive uncertainty. In this example, an observed target variable is then held compared to the predicted distribution and assigned a score . When training on a scoring rule, it should "teach" a probabilistic model to predict when its uncertainty is low, and when its uncertainty is high, and it should result in calibrated predictions, while minimizing the predictive uncertainty.
Although the example given concerns the probabilistic forecasting of a real valued target variable, a variety of different scoring rules have been designed with different target variables in mind. Scoring rules exist for binary and categorical probabilistic classification, as well as for univariate and multivariate probabilistic regression.
Definitions
Consider a sample space , a σ-algebra of subsets of and a convex class of probability measures on . A function defined on and taking values in the extended real line, , is -quasi-integrable if it is measurable with respect to and is quasi-integrable with respect to all .
Probabilistic forecast
A probabilistic forecast is any probability measure . I.e. it is a distribution of potential future observations.
Scoring rule
A scoring rule is any extended real-valued function such that is -quasi-integrable for all . represents the loss or penalty when the forecast is issued and the observation materializes.
Point forecast
A point forecast is a functional, i.e. a potentially set-valued mapping .
Scoring function
A scoring function is any real-valued function where represents the loss or penalty when the point forecast is issued and the observation materializes.
Orientation
Scoring rules and scoring functions are negatively (positively) oriented if smaller (larger) values mean better. Here we adhere to negative orientation, hence the association with "loss".
Expected score
We write for the expected score of a prediction under as the expected score of the predicted distribution , when sampling observations from distribution .
Sample average score
Many probabilistic forecasting models are training via the sample average score, in which a set of predicted distributions is evaluated against a set of observations .
Propriety and consistency
Strictly proper scoring rules and strictly consistent scoring functions encourage honest forecasts by maximization of the expected reward: If a forecaster is given a reward of if realizes (e.g. ), then the highest expected reward (lowest score) is obtained by reporting the true probability distribution.[1]
Proper scoring rules
A scoring rule is proper relative to if (assuming negative orientation) its expected score is minimized when the forecasted distribution matches the distribution of the observation.
- for all .
It is strictly proper if the above equation holds with equality if and only if .
Consistent scoring functions
A scoring function is consistent for the functional relative to the class if
- for all , all and all .
It is strictly consistent if it is consistent and equality in the above equation implies that .
Example application of scoring rules

An example of probabilistic forecasting is in meteorology where a weather forecaster may give the probability of rain on the next day. One could note the number of times that a 25% probability was quoted, over a long period, and compare this with the actual proportion of times that rain fell. If the actual percentage was substantially different from the stated probability we say that the forecaster is poorly calibrated. A poorly calibrated forecaster might be encouraged to do better by a bonus system. A bonus system designed around a proper scoring rule will incentivize the forecaster to report probabilities equal to his personal beliefs.[3]
In addition to the simple case of a binary decision, such as assigning probabilities to 'rain' or 'no rain', scoring rules may be used for multiple classes, such as 'rain', 'snow', or 'clear', or continuous responses like the amount of rain per day.
The image shows an example of a scoring rule, the logarithmic scoring rule, as a function of the probability reported for the event that actually occurred. One way to use this rule would be as a cost based on the probability that a forecaster or algorithm assigns, then checking to see which event actually occurs.
Examples of proper scoring rules
There are an infinite number of scoring rules, including entire parameterized families of strictly proper scoring rules. The ones shown below are simply popular examples.
Categorical variables
For a categorical response variable with mutually exclusive events, , a probabilistic forecaster or algorithm will return a probability vector with a probability for each of the outcomes.
Logarithmic score

The logarithmic scoring rule is a local strictly proper scoring rule. This is also the negative of surprisal, which is commonly used as a scoring criterion in Bayesian inference; the goal is to minimize expected surprise. This scoring rule has strong foundations in information theory.
Here, the score is calculated as the logarithm of the probability estimate for the actual outcome. That is, a prediction of 80% that correctly proved true would receive a score of ln(0.8) = −0.22. This same prediction also assigns 20% likelihood to the opposite case, and so if the prediction proves false, it would receive a score based on the 20%: ln(0.2) = −1.6. The goal of a forecaster is to maximize the score and for the score to be as large as possible, and −0.22 is indeed larger than −1.6.
If one treats the truth or falsity of the prediction as a variable x with value 1 or 0 respectively, and the expressed probability as p, then one can write the logarithmic scoring rule as x ln(p) + (1 − x) ln(1 − p). Note that any logarithmic base may be used, since strictly proper scoring rules remain strictly proper under linear transformation. That is:
is strictly proper for all .
Brier/Quadratic score
The quadratic scoring rule is a strictly proper scoring rule
where is the probability assigned to the correct answer and is the number of classes.
The Brier score, originally proposed by Glenn W. Brier in 1950,[4] can be obtained by an affine transform from the quadratic scoring rule.
Where when the th event is correct and otherwise and is the number of classes.
An important difference between these two rules is that a forecaster should strive to maximize the quadratic score yet minimize the Brier score . This is due to a negative sign in the linear transformation between them.
Spherical score
The spherical scoring rule is also a strictly proper scoring rule
Ranked Probability Score
The ranked probability score [5] (RPS) is a strictly proper scoring rule, that can be expressed as:
Where when the th event is correct and otherwise, and is the number of classes. Other than other scoring rules, the ranked probability score considers the distance between classes, i.e. classes 1 and 2 are considered closer than classes 1 and 3. The score assigns better scores to probabilistic forecasts with high probabilities assigned to classes close to the correct class. For example, when considering probabilistic forecasts and , we find that , while , despite both probabilistic forecasts assigning identical probability to the correct class.
Comparison of categorical strictly proper scoring rules
Shown below on the left is a graphical comparison of the Logarithmic, Quadratic, and Spherical scoring rules for a binary classification problem. The x-axis indicates the reported probability for the event that actually occurred.
It is important to note that each of the scores have different magnitudes and locations. The magnitude differences are not relevant however as scores remain proper under affine transformation. Therefore, to compare different scores it is necessary to move them to a common scale. A reasonable choice of normalization is shown in the picture where all scores intersect the points (0.5,0) and (1,1). This ensures that they yield 0 for a uniform distribution (two probabilities of 0.5 each), reflecting no cost or reward for reporting what is often the baseline distribution. All normalized scores below also yield 1 when the true class is assigned a probability of 1.
![]() |
![]() |
Univariate continuous variables
The scoring rules listed below aim to evaluate probabilistic predictions when the predicted distributions are univariate continuous probability distribution's, i.e. the predicted distributions are defined over a univariate target variable and have a probability density function .
Logarithmic score for continuous variables
The logarithmic score is a local strictly proper scoring rule. It is defined as
where denotes the probability density function of the predicted distribution . It is a local, strictly proper scoring rule. The logarithmic score for continuous variables has strong ties to Maximum likelihood estimation. However, in many applications, the continuous ranked probability score is often preferred over the logarithmic score, as the logarithmic score can be heavily influenced by slight deviations in the tail densities of forecasted distributions.[6]
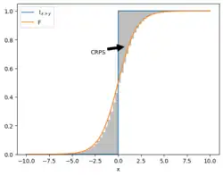
Continuous ranked probability score

The continuous ranked probability score (CRPS)[7] is a strictly proper scoring rule much used in meteorology. It is defined as
where is the cumulative distribution function of the forecasted distribution , is the Heaviside step function and is the observation. For distributions with finite first moment, the continuous ranked probability score can be written as:[1]
where and are independent random variables, sampled from the distribution . Furthermore, when the cumulative probability function is continuous, the continuous ranked probability score can also be written as[8]
The continuous ranked probability score can be seen as both an continuous extension of the ranked probability score, as well as quantile regression. The continuous ranked probability score over the empirical distribution of an ordered set points (i.e. every point has probability of occurring), is equal to twice the mean quantile loss applied on those points with evenly spread quantiles :[9]
For many popular families of distributions, closed-form expressions for the continuous ranked probability score have been derived. The continuous ranked probability score has been used as a loss function for artificial neural networks, in which weather forecasts are postprocessed to a Gaussian probability distribution.[10][11]
CRPS was also adapted to survival analysis to cover censored events.[12]
CRPS is also known as Cramer–von Mises distance and can be seen as an improvement of Wasserstein distance (often used in machine learning) and further Cramer distance performed better in ordinal regression than KL distance or the Wasserstein metric.[13]
While CRPS is widely used for evaluating probabilistic forecasts, it has critical theoretical limitations. It has been shown that CRPS can produce systematically misleading evaluations by favoring probabilistic forecasts whose medians are close to the observed outcome, regardless of the actual probability assigned to that region, potentially resulting in higher scores for forecasts that allocate negligible (or even zero) probability mass to the true outcome. Furthermore, CRPS is not invariant under smooth transformations of the forecast variable, and its ranking of forecast systems may reverse under such transformations, raising concerns about its consistency for evaluation purposes.[14]
Multivariate continuous variables
The scoring rules listed below aim to evaluate probabilistic predictions when the predicted distributions are univariate continuous probability distribution's, i.e. the predicted distributions are defined over a multivariate target variable and have a probability density function .
Multivariate logarithmic score
The multivariate logarithmic score is similar to the univariate logarithmic score:
where denotes the probability density function of the predicted multivariate distribution . It is a local, strictly proper scoring rule.
Hyvärinen scoring rule
The Hyvärinen scoring function (of a density p) is defined by[15]
Where denotes the Hessian trace and denotes the gradient. This scoring rule can be used to computationally simplify parameter inference and address Bayesian model comparison with arbitrarily-vague priors.[15][16] It was also used to introduce new information-theoretic quantities beyond the existing information theory.[17]
Energy score
The energy score is a multivariate extension of the continuous ranked probability score:[1]
Here, , denotes the -dimensional Euclidean distance and are independently sampled random variables from the probability distribution . The energy score is strictly proper for distributions for which is finite. It has been suggested that the energy score is somewhat ineffective when evaluating the intervariable dependency structure of the forecasted multivariate distribution.[18] The energy score is equal to twice the energy distance between the predicted distribution and the empirical distribution of the observation.
Variogram score
The variogram score of order is given by:[19]
Here, are weights, often set to 1, and can be arbitrarily chosen, but or are often used. is here to denote the 'th marginal random variable of . The variogram score is proper for distributions for which the 'th moment is finite for all components, but is never strictly proper. Compared to the energy score, the variogram score is claimed to be more discriminative with respect to the predicted correlation structure.
Conditional continuous ranked probability score
The conditional continuous ranked probability score (Conditional CRPS or CCRPS) is a family of (strictly) proper scoring rules. Conditional CRPS evaluates a forecasted multivariate distribution by evaluation of CRPS over a prescribed set of univariate conditional probability distributions of the predicted multivariate distribution:[20]
Here, is the 'th marginal variable of , is a set of tuples that defines a conditional specification (with and ), and denotes the conditional probability distribution for given that all variables for are equal to their respective observations. In the case that is ill-defined (i.e. its conditional event has zero likelihood), CRPS scores over this distribution are defined as infinite. Conditional CRPS is strictly proper for distributions with finite first moment, if the chain rule is included in the conditional specification, meaning that there exists a permutation of such that for all : .
Interpretation of proper scoring rules
All proper scoring rules are equal to weighted sums (integral with a non-negative weighting functional) of the losses in a set of simple two-alternative decision problems that use the probabilistic prediction, each such decision problem having a particular combination of associated cost parameters for false positive and false negative decisions. A strictly proper scoring rule corresponds to having a nonzero weighting for all possible decision thresholds. Any given proper scoring rule is equal to the expected losses with respect to a particular probability distribution over the decision thresholds; thus the choice of a scoring rule corresponds to an assumption about the probability distribution of decision problems for which the predicted probabilities will ultimately be employed, with for example the quadratic loss (or Brier) scoring rule corresponding to a uniform probability of the decision threshold being anywhere between zero and one. The classification accuracy score (percent classified correctly), a single-threshold scoring rule which is zero or one depending on whether the predicted probability is on the appropriate side of 0.5, is a proper scoring rule but not a strictly proper scoring rule because it is optimized (in expectation) not only by predicting the true probability but by predicting any probability on the same side of 0.5 as the true probability.[21][22][23][24][25][26]
Characteristics
Affine transformation
A strictly proper scoring rule, whether binary or multiclass, after an affine transformation remains a strictly proper scoring rule.[3] That is, if is a strictly proper scoring rule then with is also a strictly proper scoring rule, though if then the optimization sense of the scoring rule switches between maximization and minimization.
Locality
A proper scoring rule is said to be local if its estimate for the probability of a specific event depends only on the probability of that event. This statement is vague in most descriptions but we can, in most cases, think of this as the optimal solution of the scoring problem "at a specific event" is invariant to all changes in the observation distribution that leave the probability of that event unchanged. All binary scores are local because the probability assigned to the event that did not occur is determined so there is no degree of flexibility to vary over.
Affine functions of the logarithmic scoring rule are the only strictly proper local scoring rules on a finite set that is not binary.
Decomposition
The expectation value of a proper scoring rule can be decomposed into the sum of three components, called uncertainty, reliability, and resolution,[27][28] which characterize different attributes of probabilistic forecasts:
If a score is proper and negatively oriented (such as the Brier Score), all three terms are positive definite. The uncertainty component is equal to the expected score of the forecast which constantly predicts the average event frequency. The reliability component penalizes poorly calibrated forecasts, in which the predicted probabilities do not coincide with the event frequencies.
The equations for the individual components depend on the particular scoring rule. For the Brier Score, they are given by
where is the average probability of occurrence of the binary event , and is the conditional event probability, given , i.e.
See also
Literature
- Strictly Proper Scoring Rules, Prediction, and Estimation. Tilmann Gneiting &Adrian E Raftery Pages 359-378, https://doi.org/10.1198/016214506000001437, pdf
References
- ^ a b c d Gneiting, Tilmann; Raftery, Adrian E. (2007). "Strictly Proper Scoring Rules, Prediction, and Estimation" (PDF). Journal of the American Statistical Association. 102 (447): 359–378. doi:10.1198/016214506000001437. S2CID 1878582.
- ^ Gneiting, Tilmann (2011). "Making and Evaluating Point Forecasts". Journal of the American Statistical Association. 106 (494): 746–762. arXiv:0912.0902. doi:10.1198/jasa.2011.r10138. S2CID 88518170.
- ^ a b Bickel, E.J. (2007). "Some Comparisons among Quadratic, Spherical, and Logarithmic Scoring Rules" (PDF). Decision Analysis. 4 (2): 49–65. doi:10.1287/deca.1070.0089.
- ^ Brier, G.W. (1950). "Verification of forecasts expressed in terms of probability" (PDF). Monthly Weather Review. 78 (1): 1–3. Bibcode:1950MWRv...78....1B. doi:10.1175/1520-0493(1950)078<0001:VOFEIT>2.0.CO;2.
- ^ Epstein, Edward S. (1969-12-01). "A Scoring System for Probability Forecasts of Ranked Categories". Journal of Applied Meteorology and Climatology. 8 (6). American Meteorological Society: 985–987. doi:10.1175/1520-0450(1969)008<0985:ASSFPF>2.0.CO;2. Retrieved 2024-05-02.
- ^ Bjerregård, Mathias Blicher; Møller, Jan Kloppenborg; Madsen, Henrik (2021). "An introduction to multivariate probabilistic forecast evaluation". Energy and AI. 4. Elsevier BV: 100058. doi:10.1016/j.egyai.2021.100058. ISSN 2666-5468.
- ^ Zamo, Michaël; Naveau, Philippe (2018-02-01). "Estimation of the Continuous Ranked Probability Score with Limited Information and Applications to Ensemble Weather Forecasts". Mathematical Geosciences. 50 (2): 209–234. doi:10.1007/s11004-017-9709-7. ISSN 1874-8953. S2CID 125989069.
- ^ Bröcker, Jochen (2012). "Evaluating raw ensembles with the continuous ranked probability score". Quarterly Journal of the Royal Meteorological Society. 138 (667): 1611–1617. doi:10.1002/qj.1891. ISSN 0035-9009.
- ^ Rasp, Stephan; Lerch, Sebastian (2018-10-31). "Neural Networks for Postprocessing Ensemble Weather Forecasts". Monthly Weather Review. 146 (11). American Meteorological Society: 3885–3900. arXiv:1805.09091. doi:10.1175/mwr-d-18-0187.1. ISSN 0027-0644.
- ^ Grönquist, Peter; Yao, Chengyuan; Ben-Nun, Tal; Dryden, Nikoli; Dueben, Peter; Li, Shigang; Hoefler, Torsten (2021-04-05). "Deep learning for post-processing ensemble weather forecasts". Philosophical Transactions of the Royal Society A: Mathematical, Physical and Engineering Sciences. 379 (2194): 20200092. arXiv:2005.08748. doi:10.1098/rsta.2020.0092. ISSN 1364-503X. PMID 33583263.
- ^ Countdown Regression: Sharp and Calibrated Survival Predictions, https://arxiv.org/abs/1806.08324
- ^ The Cramer Distance as a Solution to Biased Wasserstein Gradients https://arxiv.org/abs/1705.10743
- ^ Beyond Strictly Proper Scoring Rules: The Importance of Being Local https://doi.org/10.1175/WAF-D-19-0205.1
- ^ a b Hyvärinen, Aapo (2005). "Estimation of Non-Normalized Statistical Models by Score Matching". Journal of Machine Learning Research. 6 (24): 695–709. ISSN 1533-7928.
- ^ Shao, Stephane; Jacob, Pierre E.; Ding, Jie; Tarokh, Vahid (2019-10-02). "Bayesian Model Comparison with the Hyvärinen Score: Computation and Consistency". Journal of the American Statistical Association. 114 (528): 1826–1837. arXiv:1711.00136. doi:10.1080/01621459.2018.1518237. ISSN 0162-1459. S2CID 52264864.
- ^ Ding, Jie; Calderbank, Robert; Tarokh, Vahid (2019). "Gradient Information for Representation and Modeling". Advances in Neural Information Processing Systems. 32: 2396–2405.
- ^ Pinson, Pierre; Tastu, Julija (2013). "Discrimination ability of the Energy score". Technical University of Denmark. Retrieved 2024-05-11.
- ^ Scheuerer, Michael; Hamill, Thomas M. (2015-03-31). "Variogram-Based Proper Scoring Rules for Probabilistic Forecasts of Multivariate Quantities*". Monthly Weather Review. 143 (4). American Meteorological Society: 1321–1334. doi:10.1175/mwr-d-14-00269.1. ISSN 0027-0644.
- ^ Roordink, Daan; Hess, Sibylle (2023). "Scoring Rule Nets: Beyond Mean Target Prediction in Multivariate Regression". Machine Learning and Knowledge Discovery in Databases: Research Track. Vol. 14170. Cham: Springer Nature Switzerland. p. 190–205. doi:10.1007/978-3-031-43415-0_12. ISBN 978-3-031-43414-3.
- ^ Leonard J. Savage. Elicitation of personal probabilities and expectations. J. of the American Stat. Assoc., 66(336):783–801, 1971.
- ^ Schervish, Mark J. (1989). "A General Method for Comparing Probability Assessors", Annals of Statistics 17(4) 1856–1879, https://projecteuclid.org/euclid.aos/1176347398
- ^ Rosen, David B. (1996). "How good were those probability predictions? The expected recommendation loss (ERL) scoring rule". In Heidbreder, G. (ed.). Maximum Entropy and Bayesian Methods (Proceedings of the Thirteenth International Workshop, August 1993). Kluwer, Dordrecht, The Netherlands. CiteSeerX 10.1.1.52.1557.
- ^ Roulston, M. S., & Smith, L. A. (2002). Evaluating probabilistic forecasts using information theory. Monthly Weather Review, 130, 1653–1660. See APPENDIX "Skill Scores and Cost–Loss". [1]
- ^ "Loss Functions for Binary Class Probability Estimation and Classification: Structure and Applications", Andreas Buja, Werner Stuetzle, Yi Shen (2005) http://citeseerx.ist.psu.edu/viewdoc/summary?doi=10.1.1.184.5203
- ^ Hernandez-Orallo, Jose; Flach, Peter; and Ferri, Cesar (2012). "A Unified View of Performance Metrics: Translating Threshold Choice into Expected Classification Loss." Journal of Machine Learning Research 13 2813–2869. http://www.jmlr.org/papers/volume13/hernandez-orallo12a/hernandez-orallo12a.pdf
- ^ Murphy, A.H. (1973). "A new vector partition of the probability score". Journal of Applied Meteorology. 12 (4): 595–600. Bibcode:1973JApMe..12..595M. doi:10.1175/1520-0450(1973)012<0595:ANVPOT>2.0.CO;2.
- ^ Bröcker, J. (2009). "Reliability, sufficiency, and the decomposition of proper scores" (PDF). Quarterly Journal of the Royal Meteorological Society. 135 (643): 1512–1519. arXiv:0806.0813. Bibcode:2009QJRMS.135.1512B. doi:10.1002/qj.456. S2CID 15880012.
External links
- Video comparing spherical, quadratic and logarithmic scoring rules
- Local Proper Scoring Rules
- Scoring Rules and Decision Analysis Education
- Strictly Proper Scoring Rules
- Scoring Rules and uncertainty
- Damage Caused by Classification Accuracy and Other Discontinuous Improper Accuracy Scoring Rules
- Closed-form expressions of the continuous ranked probability score

