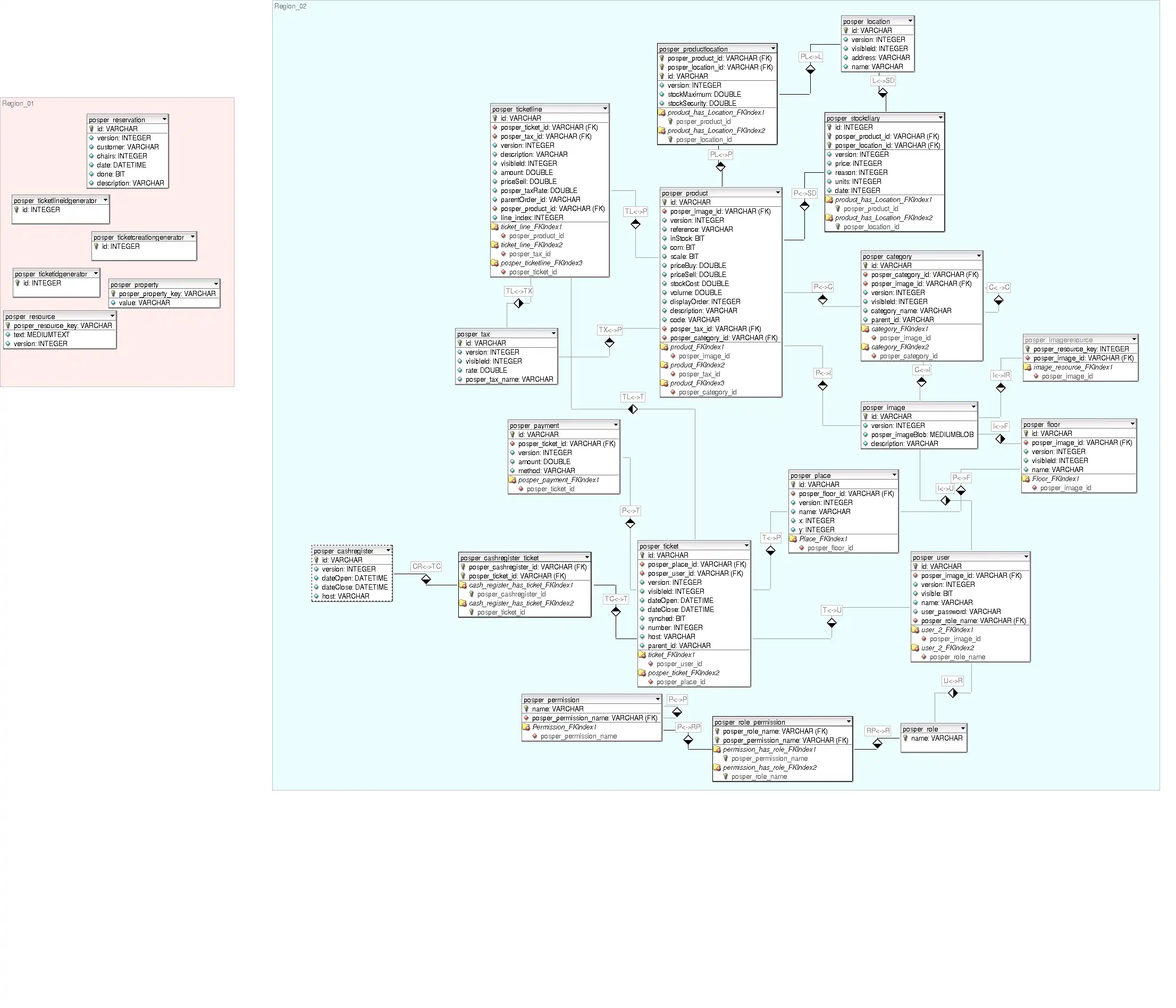
Using POSper/Developer guide/Stable/Database Diagram

This diagram describes up to revision 423
To edit this diagram, download the xml description and open it with DBDesigner. http://fabforce.net/dbdesigner4/
Note that some of the table names and fields are slightly wrong due to DBDesigner4 issues, such as refusing the use of certain table/field names (eg user, password, data) and in other cases insisting on an exact field name that it won't let you change (eg for foreign keys).