Structural Biochemistry/Biochemical Pathways of Vision
Biochemical Pathways for Vision
Visual Process

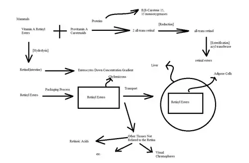
Nutrients absorbed from diet are converted to Retinyl Esters for use in the visual cycle and storage in other tissue.

Maturation of Rhodopsin.

Interaction of Rhodopsin with rods and cones in the eye for both invertebrates and vertebrates.

Specifications of the Visual and Retinal Cycle found in the processes involving Rhodopsin.

Formation of functional visual pigments.

11-cis chromophores interacting with light.

Polarization and depolarization following light interaction.
References
- ↑ Von Lintig, Johannes, Philip D. Kiser, Marcin Golczak, and Krzysztof Palczewski. "The Biochemical and Structural Basis for Trans-to-cis Isomerization of Retinoids in the Chemistry of Vision." Trends in Biochemical Sciences 35.7 (2010): 400-10. Print.