The squeeze theorem – "Math for Non-Geeks"


The squeeze theorem is a powerful tool to determine the limit of a complicated sequence. It is based on comparison to simpler sequences, for which the limit is easily determinable.

Motivation

The intuition behind this theorem is quite simple: We are given a complicated sequence and want to know whether it converges. Often, one can leave out terms in the complicated sequence and gets some simpler sequences and . If is a lower bond and an upper bound, then is "caught" in the space between both functions. If both sequences converge to the same limit , they "squeeze" together this space to this single point and has no other option than to converge towards , as well.

image about the principle of the sandwich lemma
image about the principle of the sandwich lemma

You may also visualize this theorem by a "ham & cheese sandwich" (see image on the right). The upper and lower bounds and act as two "slices of toast", which confine , i.e. the "filling". If you squeeze the toast slices together, the filling in between will also squeezed to this point.

The squeeze theorem

The theorem reads as follows:

Theorem (Squeeze theorem)

Let be any sequence. If two sequences and exist with for all and for some common limit , then will also converge towards this limit .

Proof (Squeeze theorem)

Let and be such that and for some .

We need to prove , i.e. for each there is an , such that for all . Let be arbitrary. By assumption, the convergences and hold.

Hence, there are two thresholds and with for all (lower bounding sequence) and for all (upper bounding sequence). Now, there is for . For each we distinguish the two cases (above the limit) and (below the limit). In case there is

The other case is treated analogously:

So if the maximum of both thresholds is exceeded by ( i.e. and hold), then for ,

and for ,

So in either case for all , which establishes convergence.

Hint

The inequality does not need to be satisfied for all . Assume, a finite amount of sequence elements is not "caught between and ". Then, after some finite all of these finite elements will have been passed and the further sequence elements will indeed be caught as .

Example

We illustrate the squeeze theorem using the root sequence for an arbitrary but fixed constant .

Two cases need to be distinguished:

Case 1:

Let us choose some , such that . Then, for all with there is , so , i.e. we have an upper bound. A lower bound is given by for any .

In the previous chapter, we have established the limit . So the squeeze theorem yields for any standing inside the root.

Case 2:

In this case, , so we are led to the above case, replacing by . Hence, also and the limit theorems (quotient) yield:

A useful special case

We often encounter 0 as a sequence limit (null sequence). Since the squeeze theorem can be used to prove any to be a limit of a sequence , it can also be used for . Especially, for any convergent , the sequence must converge to 0:

Theorem (Special case of the squeeze theorem)

Let be a null sequence and for all . Then .

Proof (Special case of the squeeze theorem)

We set . For the constant sequence there is (absolute values are always positive). Since the squeeze theorem also implies . Therefore, is a null sequence, which is equivalent to the statement that converges to .

Hint

This special case of the squeeze theorem is also referred to as direct comparison argument for sequences .

Example

Let us take a look at . Not a simple case: both and converge to . But we can show that its difference converges to 0, since it is bounded by:

Let us prove this inequality. There is so and the difference is positive, i.e. .

Now, we remove the root by squaring it:

The last inequality holds for all and implies

But now, is a null sequence, so the squeeze theorem proves our assertion.

Squeeze theorem: examples and problems

Squeeze theorem: example & exercise 1

Example (Squeeze theorem 1)

Let us consider the sequence with

The first 6 elements of the sequence , and

We take a look at the first sequence elements . They seem to be alternately positive and negative and they tend to zero. We ise as lower or upper bound and . Then, dso we caught for all .

In addition . The squeeze theorem hence implies .

Question: Which further sequences and can be used for catching and squeezing ?

We could also use and . Or any other power between 0 and 2 (not necessarily 1 or 2).

Exercise (Squeeze theorem 1)

Investigate whether the sequence converges, using the squeeze theorem, where

with

Solution (Squeeze theorem 1)

For there is a with . By monotonicity of the power function,

Hence

The limit theorems yield

and analogously, . Hence, by means of the squeeze theorem .


Squeeze theorem: example & exercise 2

Example (Squeeze theorem 2)

Next, we prove that the sequence with

converges to 0.

The first elements of , and

This sequence is bounded from below as all elements are positive for all . An upper bound can be found by multiplying out and :

Obviously, both bounding sequences converge to zero: . So the squeeze theorem implies .

Exercise (Squeeze theorem 2)

Use the squeeze theorem to show that and with

both converge to 0.

Solution (Squeeze theorem 2)

Part 1: The trick is multiplying out again. this time, for and  :

Since , the squeeze theorem implies .

Part 2:

Again, the elements are positive, i.e. . Bounding from above can be done using for all . This inequality can be shown by induction:

Induction basis: .

Induction step: .

So for all ,

Since , the squeeze theorem implies .

Squeeze theorem: example & exercise 3

Example (Squeeze theorem 3)

Now, let us consider the root sequences and with

and

First sequence: For , monotonicity of the -th root implies

as well as

For those two bounding sequences, the limit theorems imply

and

The squeeze theorem hence implies .

Second sequence: For the root function is monotone, as well

and

We use the limit theorems for the upper and lower bounding sequences

and

So the squeeze theorem implies .

Exercise (Squeeze theorem 3)

Use the squeeze theorem to determine the limits of the sequences , and with

Solution (Squeeze theorem 3)

Part 1: For the -th root is monotone, so

further, for

Hence, there is

The limit theorems for the bounding sequences yield

and

So the squeeze theorem implies .

Part 2: For we again have monotonicity of the -th root

Further,

The limit theorems for the bounding sequences render

And by means of the squeeze theorem .

Squeeze theorem: example & exercise 4

Example (Squeeze theorem 4)

Let be the sequence of partial sums

Then, for all we bound:

and hence

For the lower bound,

For the upper bound,

So the squeeze theorem implies .

Exercise (Squeeze theorem 4)

Investigate the limits of the two sequences of partial sums and defined by

using the squeeze theorem.

Solution (Squeeze theorem 4)

Part 1: For all we have:

so we have some bounds

For the upper bound,

For the lower bound,

So the squeeze theorem implies .

Part 2: For all and there is:

so we have the bounds

The lower bound is just 0 and for the upper bound,

So the squeeze theorem implies .

Squeeze theorem: example & exercise 5

Exercise (Squeeze theorem 5)

Does the series converge`? If yes, what is its limit? Provide proofs for your claims.

How to get to the proof? (Squeeze theorem 5)

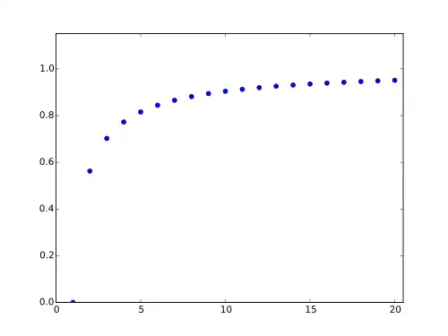
Perhaps, you have already encountered the sequence which converges to Euler's number . This is an upper bound for , so with that knowledge, we may assert that it converges. But what is the limit? Maybe, we should start by computing some initial sequence elements.:

It looks as if converges to . This gets particularly clear, if we plot the sequence elements in a diagram:

The first 20 elements of the sequence (1-n^(-2))^n
The first 20 elements of the sequence (1-n^(-2))^n

What makes determining the limit hard is the exponent of . Otherwise, we could use some limit theorems of an epsilon-delta proof and would be done quite fast. Luckily, there is a trick to get rid of the exponent: Bernoulli's inequality:

The sequence is hence a lower bound on and it clearly converges to . We hence set as a lower bound for the squeeze theorem.

How to get an upper bound converging to 1? This is quite easy, since is always smaller than  : The expression is always smaller than 1 and therefore, also every power of it will be. This includes being smaller than .

So for the squeeze theorem, we have for all the inequality:

both the lower and the upper bounding sequence converge to the identical limit . So by means of the squeeze theorem, there must also be .

Proof (Squeeze theorem 5)

Bernoulli's inequality implies

And there is

So we get the bounds

Both bounding sequences converge to , so by means of the squeeze theorem, which was to be shown.

Hint

If you are allowed to use and , then you can also obtain the result directly, using the third binomial formula:

Exercise (Squeeze theorem 5)

Does the sequence converge? If yes, what is its limit? Prove your assertions.

How to get to the proof? (Squeeze theorem 5)

Again, Bernoulli's inequality can be used for getting rid of the exponential . There is

so we have a bound from below converging to . But is already a lower bound converging to . So Bernoulli's inequality doesn't help us in this form. What we need is an upper bound converging to . This can be done by a little trick: we put expressions from the enumerator in the denominator and apply Bernoulli's inequality afterwards:

Hence, we have an upper bound . Enumerator and denominator of the bound are both dominated by the , so they cancel out when using the limit theorems and we obtain . Therefore, we have two bounding sequences converging to and by the squeeze theorem .

Proof (Squeeze theorem 5)

Let and . There is :

The bounding sequences converge to and (by means of the limit theorem):

So there is and the squeeze theorem implies .

Alternative proof (Squeeze theorem 5)

If the exponential series is known, one can also use the binomial theorem for a bounding. A lower bound is given by . For the upper bound, we use the binomial theorem :

This yields a suitable upper bound and we get . The squeeze theorem then implies that converges to .

Alternative proof (Squeeze theorem 5)

We may use for a direct proof. The sequence is a subsequence of and converges to the same limit:

Hence, for some , there is for all . The sequence can be recovered from this by taking the root . So for all :

With , the squeeze theorem again implies that converges to .

Examples & exercises: squeeze theorem for null sequences

Example (Squeeze theorem for null sequences 1)

First, an easy example: we prove .

We estimate by the null sequence as follows:

Since is a null sequence, we can use as an upper and as a lower bound for . The squeeze theorem then implies .

Example (Squeeze theorem for null sequences 2)

Now, it gets a bit more complicated: We fix any and prove that . This can be done by bounding from above using a null sequence . the trick is to use Bernoulli's inequality, which will yield us to the upper bound  :

Which implies

So we have

The squeeze theorem for null sequences directly implies .

Exercise (Squeeze theorem for null sequences)

Prove that .

Solution (Squeeze theorem for null sequences)

In order to use the squeeze theorem, we need to bound from above by a null sequence. The binomial theorem can be used for this bounding. In case :

This inequality implies

So the desired bound reads

And by means of the squeeze theorem , which was to be shown.