Circuit Theory/Symmetry
Some very complicated circuits can be solved by seeing symmetry. Three examples are presented below:
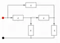
Example 1
Bridge Balance
-
Original Complicated Circuit -
Redrawn up and down -
Z impedances are all equal, so middle Z has no current going through it, nodes on either side are at the same EMF -
middle Z can be replaced by short or open, since no current is going through it
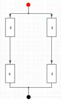
Example 2
Cube
-
original flattened cube of resistors -
identifying identical EMF locations -
redrawing idential EMF as the same nodes, can see three groups of parallel resistors
Example 3
2D-Grid
Suppose there is an infinite 2 dimensional grid of impedances (Z). What is the input impedance if connected across (in parallel) with any given impedance?
-
Current due to injection at any spot splits in quarters and then begins to fill the resistive grid like water filling an infinite bucket. -
Current removed at another spot splits in quarters and then begins to drain the resistive grid like draining an infinite bucket. -
Together the two create a steady state situtation where the question "What is the input impedance" can be asked. The current i is i/4 + i/4 = i/2. v = i/2*Z so v/i = Z/2 = input impedance.
If the grid were three dimensional, the current would split into 6 equal sections, thus the input impedance would be Z/3.
So what does this mean? It helps us understand that the infinity of space has an impedance: 376.730... ohms which is plank's impedance * 4π and is related to the speed of light, the permeability of free space and permitivity of free space.
Perhaps this is related entanglement and to the trinity since: