Circuit Theory/2Source Excitement/Node and Mesh

The first step is to convert everything to phasors and impedances in symbolic form if possible:

Node Analysis

marked up for node analysis

Results using matlab:

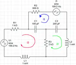
Mesh Analysis

marked up for mesh analysis

Results using Matlab: